REALRATE NEWS

Financial Strength Rankings using Artificial Intelligence

general

The Strongest U.S. Medicinal Companies: Ranked by RealRate’s Incredible Artificial Intelligence

RealRate has done the calculations and now we can see the best Medicinal companies in the United States [...]

Read more

general

The Best U.S. Advertising Companies: Ranked by RealRate’s Groundbreaking AI

The results for RealRate’s 2024 ranking for U.S. Advertising are detailed here and are ranked by financial strength! [...]

Read more

general

Germany’s Life Insurers: The 2025 Leaderboard and What’s Behind the Rankings

After a turbulent few years, German life insurance companies are jostling for the top spots in 2025. We [...]

Read more

general

RealRate featured in Versicherungsjournal.de

RealRate is very proud to announce that we have been mentioned in an article on private health insurance [...]

Read more

general

RealRate featured on the Fintech Scaling Show!

We are excited to announce that RealRate co-founder Dr. Holger Bartel was interviewed by Richard Doherty on the [...]

Read more

general

RealRate Accepted into the German Accelerator Kickstart Program

Some incredible news from RealRate HQ We have successfully graduated from the German Accelerator Kickstart program that we [...]

Read more

general

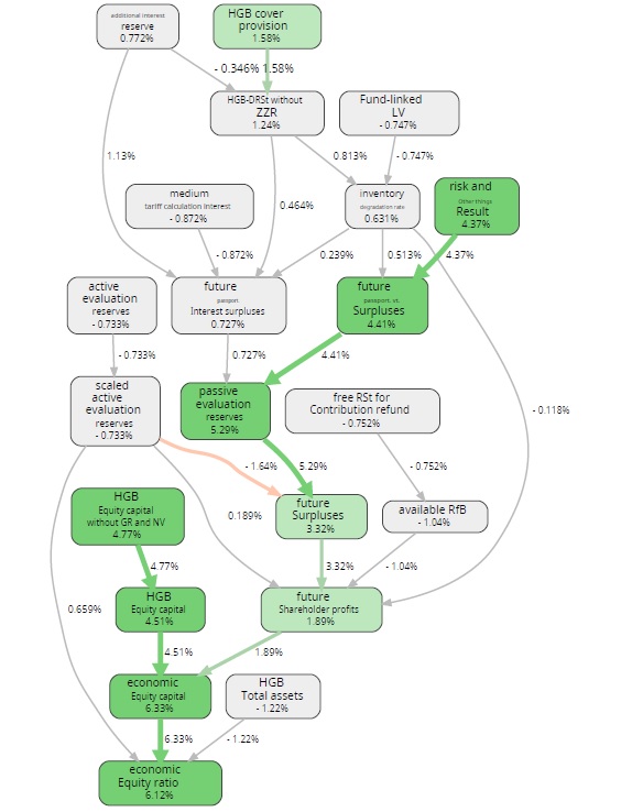
Financial Strength Ratings of German Insurers Using Artificial Intelligence

Financial crisis 2008 In 2008, the world was overwhelmed by an international financial crisis, triggered by the collapse [...]

Read more

general

The Strongest U.S. Advertising Companies: Rated by RealRate’s Groundbreaking Artificial Intelligence

RealRate is thrilled to present the best Advertising companies in the United States for 2023, using its truly [...]

Read more

general

U.S. Air Industry Rankings 2026: Clear Skies for Capital Strength

Medical Transport, FBO Specialists, and Low-Cost Carriers — RealRate Reveals America’s Financially Strongest Aviation Companies.   Introduction The U.S. [...]

Read more

general

U.S. Computer Industry Rankings 2026: Where Innovation Meets Financial Resilience

Introduction The US computer hardware and networking sector generates over $500 billion in annual revenue, anchoring the global technology [...]

Read more

general

U.S. Finance Services Industry Rankings 2026: The Most Financially Resilient Investment Firms

Where Equity Trumps Revenue — RealRate’s 2026 U.S. Finance Services Rankings.     Introduction The U.S. financial services industry [...]

Read more

general

U.S. Food Industry Rankings 2026: The Most Financially Resilient Companies

Where Balance Sheets Beat Billionaires — RealRate’s 2026 U.S. Food Industry Rankings. Introduction The US food and beverage manufacturing [...]

Read more

general

📊 𝗚𝗥𝗔𝗣𝗛𝗦 𝗢𝗙 𝗧𝗛𝗘 𝗪𝗘𝗘𝗞 US Computers Industry | 2026

      The U.S. Computers sector spans hardware giants, cloud networking leaders, and cybersecurity innovators — yet across [...]

Read more

general

🏆 TOP 10 US COMPUTER COMPANIES RANKING 2026 | RealRate Financial Strength Rankings

  The computer industry runs on innovation. The companies that endure run on capital. Here is who is built [...]

Read more

general

DE Risk Insurance Industry – RealRate 2025 Rankings Reveal Surprises

Ranking Highlights – 2025’s Strongest vs Weakest Insurers RealRate’s 2025 ranking of German risk life insurers (financial year 2024 [...]

Read more

analysis

Building on Strength: Top German Construction Companies 2024

Financial Health of Germany’s Construction Sector – 2024 Rankings and Insights The financial health of German construction industry 2024 [...]

Read more

analysis

Financially Powered: Ranking the U.S. Semiconductor Industry in 2025

Financial Strength Rankings of U.S. Chipmakers (2025) – Which semiconductor companies are built to last? This report dives into [...]

Read more

general

Germany’s Life Insurers: The 2025 Leaderboard and What’s Behind the Rankings

After a turbulent few years, German life insurance companies are jostling for the top spots in 2025. We explore [...]

Read more

general

AI-Powered Financial Checkup for German Health Insurers 2025

Capital Vitality: Small Insurer Tops the 2025 Ranking Germany’s private health insurance sector had a shake-up in 2025 as [...]

Read more

analysis general

2025 US Semiconductors Industry Ranking Coming Soon !

We are happy to announce that we have completed our assessment of U.S. semiconductors companies by using the Economic [...]

Read more

analysis

Germany’s Construction Industry Leaders 2025

Top Financial Performers in 2025 Figure 1: The top two German construction companies of 2025 by RealRate’s Economic Capital [...]

Read more

general

Financial Strength in US Petroleum 2025: The Rise of the Equity-Rich

U.S. petroleum companies in 2025 are led by firms with rock-solid balance sheets. An AI-driven ranking of 54 oil [...]

Read more

general

Why Explainability Matters in Financial AI

Opaque algorithms make fast decisions. Explainable AI makes better ones. The Problem With Black-Box AI in Finance

Read more

general

The AI-Powered Financial Fitness Rankings of U.S. Software Companies in 2025

How Strong Balance Sheets Put Clearwater Analytics and Peers on Top   The U.S. software industry has just received [...]

Read more

analysis general

RealRate US Hotels 2025 ranking has now been revealed!

A Surprising Shake-Up in Hotel Finances: RealRate’s 2025 U.S. Hotel Industry Ratings The U.S. hotel industry has roared back [...]

Read more

general

Surprise in the Skies: Small Players Top U.S. Air Financial Rankings 2025

Subtitle: Tiny aviation companies outshine major airlines in financial health, as RealRate’s 2025 rankings reveal unexpected leaders and shifting [...]

Read more

general

2025 U.S. Hotels Industry Ranking Coming Soon!

We are thrilled to announce that we have finished analyzing the companies from U.S. Hotels Industry according to their [...]

Read more

general

Financial Shake-Up in U.S. Consulting: RealRate’s 2025 Rankings Revealed

How a tiny advisory firm vaulted to the top, as established players jostle in a $400 billion industry. Industry [...]

Read more

general

The Financial Elite: Top US Motor Companies of 2025

The U.S. motor vehicle and parts industry is a cornerstone of the economy, contributing over $1.5 trillion to GDP [...]

Read more

general

2025 New rating for U.S. Air industry coming soon!

We have recently analyzed the companies from U.S. Air Industry by their Economic Capital Ratio which is one of [...]

Read more

general

2025 U.S. Consulting Rankings: Coming Soon!

This year, agile newcomers outshined established consulting giants. But how exactly did they pull it off? We analyzed 24 [...]

Read more

general

U.S. Brokers 2025: Gold Shines in Financial Strength Rankings

How Gold Funds Took the Lead in 2025 – Financial Strength Rankings Unveiled The US Brokers industry – encompassing [...]

Read more